Bem-vindo a mais um artigo onde mergulhamos no mundo das auditorias de contratos inteligentes. Se você é um desenvolvedor Solidity ou um auditor de contratos inteligentes, há uma ferramenta poderosa que você deve adicionar ao seu arsenal: o Plugin Solidity Metrics para o VS Code.
Neste artigo, exploraremos como este plugin inovador pode revolucionar o seu processo de auditoria de contratos inteligentes, fornecendo informações valiosas e otimizando o seu fluxo de trabalho.
Você também pode assistir/ouvir ao seguinte tutorial em vídeo:
######Auditoria de contratos inteligentes Assistência VSCode
Por Que Você Precisa do Plugin Solidity Metrics para o VS Code?
O Plugin Solidity Metrics para o VS Code oferece uma série de benefícios tanto para desenvolvedores quanto para auditores. Vamos dar uma olhada mais de perto em como essa ferramenta pode potencializar suas auditorias de contratos inteligentes:
Visão Abrangente do C��digo-Base
Ao executar o plugin em um código-base, ele gera relatórios detalhados apresentando uma visão de alto nível do projeto. Ele fornece métricas essenciais, como o número de linhas de código, funções e dependências entre contratos. Essas informações valiosas permitem a você, o auditor, obter uma compreensão clara da complexidade, tamanho e estrutura do código-base.

######Visão geral do Dapp
Avaliação Precisa do Projeto
Para auditores, avaliar com precisão o tamanho e a complexidade de um projeto é crucial ao fornecer orçamentos e prazos aos clientes. O Plugin Solidity Metrics para o VS Code simplifica esse processo fornecendo métricas como linhas de código, linhas de código Solidity (excluindo comentários) e pontuações de complexidade para cada contrato. Esses dados permitem que os auditores tomem decisões informadas e forneçam estimativas precisas aos seus clientes.

######Linhas de código do Solidity (SLOC)
Visualização de Dependências de Contratos
A funcionalidade de gráfico de herança do plugin visualiza as dependências entre contratos dentro de um código-base. Essa representação gráfica ajuda os auditores a identificar possíveis vulnerabilidades, como problemas de controle de acesso ou interações inseguras entre contratos. Compreender essas dependências é crucial para garantir a segurança e robustez dos contratos inteligentes.

######Dependências do contrato
Revelando Interações de Contratos
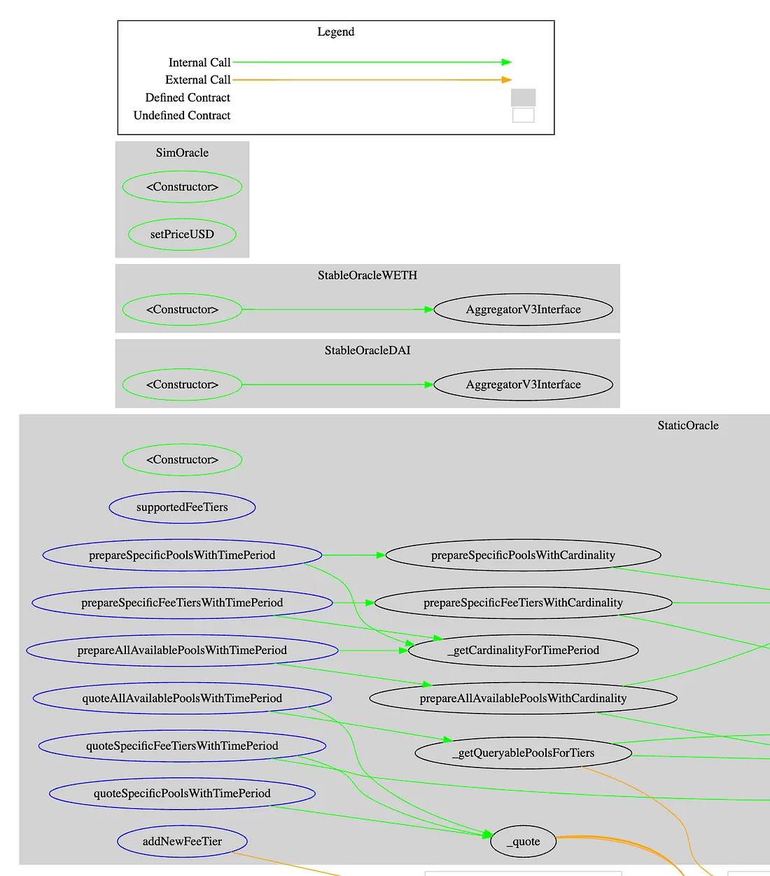
Outra característica valiosa é o gráfico de chamadas, que ilustra as interações entre contratos no código-base. Essa representação visual auxilia os auditores a compreender como os contratos se comunicam e compartilham dados entre si. Identificar essas interações ajuda os auditores a identificar possíveis pontos de falha ou vulnerabilidades dentro do sistema.

######Interações de contratos inteligentes
Fundamentos de Auditoria de Contratos Inteligentes
Se você está procurando aprimorar suas habilidades em auditoria de contratos inteligentes e solidificar sua base em hacking ético de contratos inteligentes, confira o curso Smart Contract Hacking.
Este curso, composto por mais de 40 horas de palestras em vídeo e 50 exercícios práticos, é baseado em cenários do mundo real, oferecendo aos auditores uma abordagem estruturada para aprender e dominar a arte do hacking de contratos inteligentes. Ministrado pelos principais auditores da indústria, o curso abrange uma série de conceitos e práticas, desde tópicos amigáveis para iniciantes até técnicas avançadas.
Ao concluir o curso, os auditores adquirem proficiência em identificar e criar provas de conceito para falhas de segurança críticas em contratos inteligentes. Essa expertise os torna ativos inestimáveis para qualquer projeto de blockchain, capacitados para realizar auditorias de segurança e contribuir para o crescimento da indústria.
Além disso, se inscrever no Curso de Hacking de Contratos Inteligentes abre portas para uma comunidade vibrante no Discord, composta por especialistas de mentalidade semelhante no campo. Essa comunidade fornece uma plataforma para os auditores se envolverem, colaborarem e evoluírem como profissionais, aumentando ainda mais suas capacidades de auditoria.
O currículo do curso abrange vários tópicos, incluindo ataques de empréstimos relâmpago, ataques a DAOs e de governança, e manipulação de Oráculos. Através de exercícios práticos e estudos de caso do mundo real, os auditores obtêm uma compreensão mais profunda dessas vulnerabilidades e de como identificá-las e abordá-las de forma eficaz.
Não perca a oportunidade de aprimorar suas habilidades de auditoria e se tornar um hacker de contratos inteligentes certificado. Inscreva-se no Curso de Hacking de Contratos Inteligentes hoje e aproveite um desconto de $100 por tempo limitado:
Iniciando com o Plugin Solidity Metrics para o VS Code
Agora que você compreende o imenso valor que essa ferramenta traz para auditorias de contratos inteligentes, vamos mergulhar em como você pode começar a usar o Plugin Solidity Metrics para o VS Code:
Instalação
Para começar, certifique-se de que você tem o Visual Studio Code (VS Code) instalado em seu sistema. No marketplace de extensões do VS Code, pesquise por "Solidity Metrics" e instale o Plugin Solidity Metrics para o VS Code desenvolvido pela ConsenSys Diligence.

######Instalação do Solidity Metrics
Gerando Relatórios
Após instalar e ativar o plugin, navegue até o diretório do seu projeto no VS Code. Clique com o botão direito na pasta "contracts" e selecione "Solidity Metrics". O plugin irá gerar um relatório abrangente contendo métricas vitais e uma visão geral dos seus contratos inteligentes.

######Geração de relatórios de pré-auditoria
Analisando as Métricas
Explore o relatório gerado para obter insights sobre a sua base de código. Examine métricas como linhas de código, linhas de código Solidity (excluindo comentários) e pontuações de complexidade. Compreenda a estrutura do projeto, as dependências e áreas potenciais que exigem atenção.
Aproveitando os Gráficos
Utilize o gráfico de herança para visualizar as dependências de contratos e compreender a hierarquia de herança dentro do seu código-base. O gráfico de chamadas fornece uma representação visual das interações entre contratos, ajudando a compreender o fluxo de dados e chamadas de função entre contratos.
Conclusão
O Plugin Solidity Metrics para o VS Code é uma ferramenta inovadora que capacita tanto os desenvolvedores Solidity quanto os auditores. Ao fornecer uma visão abrangente do código-base, avaliações precisas do projeto e representações visuais de dependências e interações de contratos, este plugin aprimora a eficiência e eficácia das auditorias de contratos inteligentes. Incorpore essa ferramenta poderosa em seu fluxo de trabalho para levar suas auditorias de contratos inteligentes a novos patamares.
Artigo escrito por Johnny Time. Traduzido por Marcelo Panegali.