Proteger o mercado de derivativos DeFi apresenta uma oportunidade de trazer uma enorme quantidade de valor para a Web3. Nos mercados financeiros tradicionais em todo o mundo, os derivativos representam mais de US$ 1 quatrilhão em valor, oferecendo um mar de oportunidades para disrupção e melhorias de alternativas baseadas em DeFi. Neste post, vamos percorrer uma solução inovadora que a Chainlink está construindo - oráculos de preços baseados em pull de latência ultrabaixa - para habilitar e proteger esse imenso mercado na cadeia (on-chain).
Os derivativos representam US$ 1 quatrilhão em valor na economia global.
Desafios técnicos no mercado de derivativos DeFi
Os derivativos DeFi usam uma infraestrutura híbrida de contrato inteligente que combina a lógica baseada em blockchain com computação de oráculos fora da cadeia (off-chain). O contrato na cadeia registra mudanças de estado e armazena redundantemente o contrato na rede, enquanto os oráculos conectam o contrato a entradas externas para recuperar dados de mercado subjacentes e acionar saídas de liquidação.
A construção de protocolos de derivativos DeFi envolve várias complexidades técnicas que historicamente retardaram o amadurecimento dos mercados de derivativos no ecossistema Web3. Nesta seção, abordaremos os principais desafios técnicos que os produtos derivativos na cadeia precisam resolver para obter uma adoção mais ampla.
Latência e atualização de dados
Latência refere-se ao atraso de tempo que um processo leva para ser concluído. No contexto das blockchains, a latência geralmente se refere ao tempo que leva para finalizar uma transação desde o momento da propagação. Para redes de oráculo, a latência refere-se ao tempo que leva para um relatório do oráculo ser confirmado na cadeia. Além disso, a latência em redes de oráculo pode se referir à desatualização (ou atualização) de um ponto de dados, referindo-se a quanto tempo se passou desde a atualização anterior.
Como os preços dos criptoativos podem flutuar por frações em períodos de tempo extremamente curtos e os negociantes buscam garantir ativos com o preço mais atualizado, as plataformas de derivativos DeFi, particularmente futuros perpétuos na cadeia, devem ser capazes de acessar dados de mercado que são ambos recém-atualizados e fornecidos com baixa latência. O aumento da latência ou a redução de atualização podem levar a uma execução de negociação ruim, abrindo a janela para o valor a ser extraído por meio de técnicas como Valor Extraível Máximo (MEV ou Maximal extractable value), pois os negociantes podem prever com segurança a direção de uma atualização de preço do oráculo na cadeia, mesmo com apenas alguns segundos de antecedência. Essas oportunidades de extração de valor podem se apresentar no mempool (o local onde residem as transações não confirmadas da blockchain) ou em corretoras (exchanges) centralizadas que representam uma parcela significativa do volume total de negociação durante grandes movimentos de preços.
Falta de privacidade de dados Pré Liquidação aumenta o risco de MEV e Front Running
Se os dados de preço do oráculo forem disponibilizados publicamente antes de serem consumidos por um protocolo de derivativos DeFi, como visualizar os dados em outra blockchain antes que os dados sejam interligados entre cadeias ou no mempool da transação, os agentes mal-intencionados podem extrair valor dos comerciantes por frontrunning a atualização do oráculo. Dados de oráculo visíveis publicamente antes da liquidação comercial podem resultar nos mesmos problemas de extração de valor (e até mesmo causar problemas adicionais) como alta latência de dados e atualização reduzida. Os protocolos derivativos de DeFi geralmente superam essa dinâmica aumentando as taxas de negociação dos usuários em detrimento de ser um protocolo menos competitivo.
Custos de infraestrutura e manutenção
Dados extraídos de uma única fonte, ou mesmo uma coleção de trocas sem ponderação adequada, podem apresentar riscos significativos de tempo de inatividade ou ataques de manipulação. O volume negociado pode mudar facilmente de um mercado para outro, expondo os contratos a um enorme risco de falha, pois os mercados ilíquidos precificam os ativos incorretamente. A manutenção dos oráculos de alimentação de preços é essencial, pois as redes de oráculos devem ser monitoradas continuamente para garantir sua operação adequada e para avaliar o cenário da blockchain em constante mudança para identificar novos riscos e áreas de preocupação.
Uma nova solução de Oráculo baseada em pull de baixa latência da Chainlink
Dado o imenso potencial de derivativos dentro do espaço DeFi e sua adoção em expansão, estamos orgulhosos em apresentar uma nova solução de oráculo para dados do mercado financeiro em desenvolvimento que apresenta uma evolução no design arquitetônico adaptado precisamente para atender aos requisitos exclusivos de dApps derivados. Prevemos que uma versão experimental desta nova solução de Oráculo da Chainlink baseada em pull estará pronta até o final do ano.
Essa arquitetura utiliza provedores de dados de alta velocidade combinados com Redes de Oráculos Descentralizados da Chainlink (Chainlink Decentralized Oracle Networks) para fornecer dados de preços de alta frequência para dApps derivativos fora da cadeia, enquanto ainda fornece verificação na cadeia.
O design fora da cadeia e na cadeia da solução de oráculo de baixa latência da Chainlink.
Em comparação com o Chainlink Price Feeds - redes de oráculos descentralizadas que atualizam um contrato de referência na cadeia - esta nova solução de oráculo apresenta uma abordagem baseada em pull, onde os relatórios do oráculo são gerados por bloco, que os usuários podem recuperar fora da cadeia e validar atomicamente com suas transações em cadeia. Esta abordagem apresenta estes importantes benefícios:
- Latência ultra baixa: as atualizações do oráculo são geradas por bloco, que os usuários podem recuperar fora da cadeia e validar atomicamente com sua transação na cadeia, reduzindo a latência das atualizações em várias ordens de grandeza.
- Mitigação de Front Running: os preços são mantidos privados até que as transações sejam liquidadas, fornecendo uma solução que mitiga o risco de Front Running ao impedir que as informações de preços sejam observadas por possíveis arbitradores. Sem a privacidade do oráculo pré-liquidação, o valor pode continuar a ser extraído dos negociantes por agentes mal-intencionados, reduzindo a capacidade dos projetos DeFi de se manterem competitivos no cenário de derivativos.
- Eficiência de gás: O custo de validação de atualizações de oráculos da nova solução de oráculo da Chainlink baseada em pull é altamente eficiente em termos de gás e não exige que os dados sejam publicados em uma blockchain separada antes de serem entregues na cadeia.
Esta nova solução de oráculo será protegida pela mesma coleção de nós de oráculos de classe mundial que sustentam o Chainlink Data Feeds e já garantiram trilhões de dólares em volume de transações somente em 2022. Além disso, as assinaturas de nós individuais também serão verificadas diretamente na cadeia para aumentar as garantias de minimização de confiança e apresentar verificações granulares de desatualização com base nos números de bloco L2 (ou registros de data e hora). Essa arquitetura combinada é uma escolha de design deliberada que fornece os feeds de dados de baixa latência exigidos pelos protocolos derivados DeFi, sem comprometer os requisitos essenciais de segurança e confiabilidade.
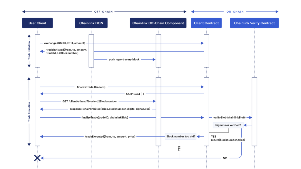
Vamos explicar a solução com mais detalhes e como ela funciona passo a passo. Para este exemplo, assumiremos que um projeto DeFi está usando esta solução em uma cadeia de camada 2, como a Optimism.
Na primeira fase,
- Digamos que o usuário faça uma negociação de 10 ETH a ser paga em uma moeda estável (stablecoin) em USD, como USDC.
- Isso vai para o contrato do cliente do projeto derivativo DeFi, que se compromete a negociá-lo como uma ordem de mercado.
Na fase seguinte,
- O processo para liquidar o negócio é iniciado após o início com o número do bloco da cadeia de camada 2.
- O objeto grande binário (blob) com preço, Carimbo de Tempo (timestamp), número do bloco da camada 2 e assinatura digital é retornado pelo oráculo sob demanda.
- Ele é incluído na transação de liquidação para que o contrato de verificação da Chainlink possa verificar as assinaturas digitais e descompactar o preço, carimbo de tempo e número do bloco da camada 2.
- Tudo isso é devolvido ao contrato do cliente para realizar uma verificação de robustez e liquidar a negociação. Se alguma verificação falhar, a transação será revertida. Caso contrário, a negociação é liquidada.
fluxo de trabalho técnico da solução de oráculo de baixa latência.
Esta nova solução de oráculo foi projetada para ajudar a atender aos requisitos de baixa latência e baixo custo exigidos pelos derivativos DeFi, além de ajudar a mitigar o risco em torno de arbitragem, Front Running e MEV, qualidade e disponibilidade de dados e outros fatores técnicos importantes para a segurança do protocolo. Estamos entusiasmados em ajudar a possibilitar esta primitiva financeira fundamental por meio de uma infraestrutura de oráculo confiável e levar DeFi e Web3 a mais usuários com as garantias de segurança que eles esperam.
Para saber mais sobre a Chainlink, assine nosso boletim informativo e siga nosso Twitter oficial para acompanhar as últimas notícias e anúncios da Chainlink.
Artigo escrito por Kemal El Moujahid e traduzido por Marcelo Panegali





Top comments (0)