Revolucionando a acessibilidade e a segurança da Web 3.0 através do FastAuth no BOS da NEAR
Visão Geral do Sistema Operacional Blockchain (BOS)
O BOS apresenta um protocolo blockchain inovador que atua como uma camada universal compatível com diferentes plataformas blockchain. Esse protocolo promove um ecossistema descentralizado para o desenvolvimento de front-end, oferecendo transparência e adaptabilidade na criação de aplicativos blockchain. O BOS oferece inúmeras vantagens, incluindo experiências de usuário descentralizadas, segurança aprimorada, maior capacidade de reutilização de componentes, compatibilidade entre diversas blockchains e um ambiente de desenvolvimento amigável para os desenvolvedores.
Para saber mais sobre a NEAR e o BOS, consulte:
FastAuth
O FastAuth é uma recurso revolucionário incorporado ao Sistema Operacional Blockchain (BOS) da NEAR, com o objetivo principal de transformar o processo de integração de usuários e a acessibilidade no âmbito da Web 3.0. Ao introduzir o FastAuth, o BOS visa abordar os desafios comuns enfrentados pelos usuários que estão fazendo a transição da Web 2.0, oferecendo uma experiência de integração contínua e familiar que simplifica significativamente o processo.
O FastAuth alcança isso aproveitando métodos modernos de autenticação, como biometria, prompts de telefone e endereços de e-mail. Essa abordagem simplifica o processo de criação de contas para aplicativos do BOS, eliminando a necessidade de os usuários gerenciarem frases semente complexas ou dependerem de aplicativos de carteira de terceiros. Como resultado, os usuários podem estabelecer contas de forma rápida e sem esforço, melhorando a usabilidade e a conveniência em geral.
Essa inovação beneficia não apenas os usuários, mas também capacita os desenvolvedores. O FastAuth fornece aos desenvolvedores as ferramentas para oferecer acesso rápido aos seus componentes e aplicativos, promovendo um envolvimento e interação mais ágeis. Ao minimizar o atrito associado à criação de contas e autenticação, o FastAuth desempenha um papel crucial na redução das barreiras de entrada no ecossistema Web3, tornando-o cada vez mais atrativo para o grande número de usuários da Web2 explorarem e adotarem as emocionantes possibilidades da Web3.
Benefícios do FastAuth
- Registro sem Esforço e Nomes de Usuário Fáceis de Usar: o registro torna-se simples com o FastAuth, que combina perfeitamente métodos biométricos, como impressões digitais e reconhecimento facial, com endereços de e-mail. Como resultado, os usuários têm uma experiência de integração sem complicações. Além disso, o sistema gera nomes de usuário personalizados com base em seus endereços de e-mail, oferecendo um toque familiar e aumentando a comodidade do usuário. 
- Autenticação Suave entre Dispositivos: o FastAuth apresenta uma solução elegante para a autenticação, garantindo uma experiência sem interrupções em diferentes dispositivos. Com a integração de chaves de acesso compatíveis com os sistemas da Apple e do Google, os usuários podem acessar suas contas com segurança a partir de diversos dispositivos. Isso não só simplifica o processo de autenticação, mas também proporciona um processo de login consistente e fácil de utilizar, independentemente do dispositivo utilizado. 
- Segurança da Recuperação de Conta Melhorada: uma das principais vantagens do FastAuth é o seu mecanismo robusto de recuperação de conta. Ao aproveitar o Single Sign-On (Autenticação Única ou SSO) com o endereço de e-mail registrado, os usuários podem recuperar o acesso às suas contas. Esse processo é reforçado por uma abordagem descentralizada por meio de computação multi-partes, garantindo uma camada adicional de segurança. É importante destacar que esse método evita a concessão de acesso custodial completo a qualquer entidade única, aumentando a proteção dos dados do usuário. 
- Criação de Conta e Inclusão com Custo Efetivo: o FastAuth introduz uma abordagem inovadora para a criação de contas sem barreiras financeiras. Por meio do uso de meta-transações e contas com saldo zero, os usuários podem entrar no ecossistema blockchain sem a necessidade de um compromisso financeiro inicial. Essa característica inovadora reduz significativamente o limite de entrada, tornando a tecnologia blockchain acessível a um público mais amplo. 
- Facilitação das Interações Iniciais do Usuário: ao incorporar retransmissores (relayers) definidos pelo desenvolvedor, o FastAuth melhora o envolvimento do usuário sem a necessidade de aquisição imediata de tokens. Esses retransmissores incentivam os usuários a interagir com o sistema, estimulando o envolvimento e proporcionando uma introdução suave ao cenário blockchain. Essa abordagem não apenas promove a familiaridade, mas também estimula a participação ativa dos usuários. 
Fluxo de Trabalho do FastAuth
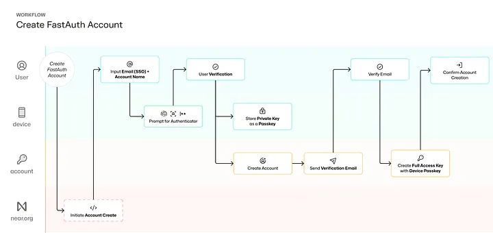
Criação de Conta do FastAuth:
Fonte: near fast-auth
- Interação e entrada do utilizador: o processo se inicia quando os usuários interagem com a intuitiva Interface do Usuário (UI), inserindo informações essenciais, como seu e-mail e nome de conta preferido.
- Inicialização da Transação do Near Core: após a interação do usuário, o sistema Near Core é acionado. Essa inicialização ativa um tipo de ação de transação NEAR chamado "CREATE_ACCOUNT", um passo fundamental no caminho de criação da conta.
- Opções de Autenticação Multifacetadas: os usuários são apresentados a uma variedade de escolhas de autenticação, incluindo o uso de senhas, reconhecimento biométrico, reconhecimento facial ou autenticação por meio de um aplicativo autenticador. Essa seleção diversificada aprimora a segurança e atende às preferências individuais.
- Verificação de Autenticação do Usuário: após a seleção de autenticação, a identidade do usuário é rigorosamente verificada. Esse processo de verificação garante a integridade e a segurança do caminho de criação da conta do usuário.
- Armazenamento Local de Chaves Seguro: a chave privada, um componente essencial para acesso seguro, é armazenada localmente no dispositivo do usuário. Esse mecanismo de armazenamento seguro fortalece a proteção da conta.
- Criação de Conta Sem Complicações: com a verificação do usuário concluída e a chave privada armazenada com segurança, o processo de criação da conta avança sem problemas. Esta etapa envolve o estabelecimento real da conta designada pelo usuário.
- Verificação de E-mail e Notificação: uma etapa fundamental para o envolvimento e a segurança do usuário, um e-mail de verificação é enviado ao usuário. Essa notificação contém detalhes essenciais e instruções para a verificação da conta.
- Processo de Verificação de E-mail: os usuários verificam suas contas confirmando a autenticidade do e-mail recebido. Essa etapa de confirmação solidifica a legitimidade do processo de criação da conta.
- Chave de Acesso Completo Habilitada por Senha: aproveitando o PassKey armazenado com segurança no dispositivo do usuário, uma Chave de Acesso Completo é gerada. Essa chave possui privilégios e permissões críticas, contribuindo para a estrutura de segurança geral.
- Conclusão e Confirmação: na fase final deste processo, a criação da conta é confirmada. Essa confirmação destaca o estabelecimento bem-sucedido da conta do usuário, pronta para sua caminhada dentro do ecossistema blockchain.
Criar Chaves de Acesso Completo com a Conta FastAuth:
Fonte: near fast-auth
- Solicitação Iniciada pelo Usuário: o processo é iniciado pelo usuário, que aciona uma solicitação dentro do sistema. Essa solicitação serve como base para as etapas subsequentes no fluxo de trabalho.
- Autenticação em Múltiplas Camadas: como medida de segurança fundamental, o usuário passa por um processo de autenticação multifacetado. Isso pode incluir reconhecimento biométrico, verificação de identificação facial ou autenticação por meio de um aplicativo autenticador confiável.
- Verificação e Validação do Usuário: a autenticidade do usuário é rigorosamente verificada, garantindo a integridade e a segurança da transação. Essa etapa de verificação estabelece a credibilidade do usuário dentro do sistema.
- Derivação da Chave Privada Habilitada por PassKey: uma nova chave privada é derivada a partir do PassKey armazenado com segurança no dispositivo do usuário. Essa derivação baseada no PassKey reforça a estrutura de segurança da chave privada.
- Geração da Chave de Acesso Completo: aproveitando a chave privada derivada, uma Chave de Acesso Completo é gerada. Essa chave está equipada com os privilégios e permissões necessários para executar a transação solicitada.
- Execução da Transação Sem Interrupções: com os elementos de segurança e autenticação firmemente estabelecidos, a transação solicitada é executada na blockchain NEAR. Essa execução garante a precisão e a confiabilidade da ação desejada dentro do ecossistema blockchain.
Fluxo de Recuperação de Conta FastAuth:
Fonte: near fast-auth
Com o FastAuth, a recuperação de conta se torna simples, pois os usuários podem facilmente recuperar o acesso usando o endereço de e-mail associado ao seu registro inicial. Ao eliminar a necessidade de manter e usar frases semente para recuperação, as pessoas obtêm uma entrada conveniente no mundo Web 3, sem as complexidades impostas pelos procedimentos complicados de recuperação de conta.
Recuperação de conta FastAuth
Resumo
Espera-se que o próximo lançamento do recurso FastAuth da Near, que será de código aberto, seja amplamente adotado em numerosos dApps e diversos casos de uso. Essa projeção decorre da experiência simplificada do usuário e do processo direto de recuperação de conta oferecidos pelo recurso, tornando-o uma perspectiva atraente para integração e desenvolvimento futuros.
Artigo escrito por Ahmed Ali. Traduzido por Marcelo Panegali
 
 
            






 
           
           
           
           
    
Top comments (0)